2025, Vol. 10, No. 4
Display Method:
2025, 10(4): 427-459.
doi: 10.1016/j.jobab.2025.02.001
Abstract:
The rapid increase in sewage sludge (SS) generation from wastewater treatment plants (WWTPs) has become a pressing global environmental challenge. The SS contains a wide variety of pollutants, including lignocellulose from plants and paper wastes, microplastics (MPs) from plastic wastes, and pharmaceutical residues (PRs), all of which pose substantial risks to ecosystems and human health. To address these waste management issues while also meeting rising energy demands, a shift towards a circular bioeconomy is essential. Hydrothermal liquefaction (HTL) of SS (SS-HTL) presents a sustainable solution by converting waste into renewable biofuels and mitigating environmental hazards. This review addresses five key areas: (1) an in-depth analysis of current advancements in SS-HTL technology; (2) factors influencing bio-oil production; (3) transformation pathways of lignocellulose, MPs, and PRs during HTL; (4) advanced methods for upgrading SS, including chemical, mechanical, and in situ liquefaction techniques; and (5) future perspectives on enhancing SS-HTL technology. Additionally, the review evaluates the potential applications of byproducts like the aqueous (AQ) phase, solid residues (SRs), and gases. By addressing the challenges in SS-HTL research and implementation, this article aims to improve economic feasibility and expand industrial applications. It serves as a valuable resource for researchers and innovators committed to advancing waste management technologies and accelerating the transition to a sustainable circular bioeconomy.
The rapid increase in sewage sludge (SS) generation from wastewater treatment plants (WWTPs) has become a pressing global environmental challenge. The SS contains a wide variety of pollutants, including lignocellulose from plants and paper wastes, microplastics (MPs) from plastic wastes, and pharmaceutical residues (PRs), all of which pose substantial risks to ecosystems and human health. To address these waste management issues while also meeting rising energy demands, a shift towards a circular bioeconomy is essential. Hydrothermal liquefaction (HTL) of SS (SS-HTL) presents a sustainable solution by converting waste into renewable biofuels and mitigating environmental hazards. This review addresses five key areas: (1) an in-depth analysis of current advancements in SS-HTL technology; (2) factors influencing bio-oil production; (3) transformation pathways of lignocellulose, MPs, and PRs during HTL; (4) advanced methods for upgrading SS, including chemical, mechanical, and in situ liquefaction techniques; and (5) future perspectives on enhancing SS-HTL technology. Additionally, the review evaluates the potential applications of byproducts like the aqueous (AQ) phase, solid residues (SRs), and gases. By addressing the challenges in SS-HTL research and implementation, this article aims to improve economic feasibility and expand industrial applications. It serves as a valuable resource for researchers and innovators committed to advancing waste management technologies and accelerating the transition to a sustainable circular bioeconomy.
2025, 10(4): 460-475.
doi: 10.1016/j.jobab.2025.07.001
Abstract:
Olive oil is a nutritionally and economically valuable product whose global production has steadily increased, alongside the generation of large volumes of solid and liquid waste. Olive oil mill wastewater and solid residues such as olive pomace and olive stones have become major environmental concerns due to their high pollutant load. At the same time, these byproducts offer an opportunity: their valorization as low-cost, sustainable adsorbents for water treatment. Addressing this dual environmental challenge, this review provides a comprehensive and systematized synthesis of the current state of research on the use of olive oil production residues for water decontamination via adsorption. Specifically, the study maps the types of byproducts used, their target pollutants, removal efficiencies, and adsorption capacities. Unlike previous reviews, this work emphasizes studies that apply raw or minimally processed residues, as well as experiments conducted with real wastewater or under environmentally relevant conditions. The data are presented in a structured and comparative format, highlighting promising results and underexplored combinations. By identifying trends, gaps, and practical applications, this review contributes to advancing the development of circular economy-based, eco-friendly solutions for water pollution control and provides a valuable resource for future research and implementation.
Olive oil is a nutritionally and economically valuable product whose global production has steadily increased, alongside the generation of large volumes of solid and liquid waste. Olive oil mill wastewater and solid residues such as olive pomace and olive stones have become major environmental concerns due to their high pollutant load. At the same time, these byproducts offer an opportunity: their valorization as low-cost, sustainable adsorbents for water treatment. Addressing this dual environmental challenge, this review provides a comprehensive and systematized synthesis of the current state of research on the use of olive oil production residues for water decontamination via adsorption. Specifically, the study maps the types of byproducts used, their target pollutants, removal efficiencies, and adsorption capacities. Unlike previous reviews, this work emphasizes studies that apply raw or minimally processed residues, as well as experiments conducted with real wastewater or under environmentally relevant conditions. The data are presented in a structured and comparative format, highlighting promising results and underexplored combinations. By identifying trends, gaps, and practical applications, this review contributes to advancing the development of circular economy-based, eco-friendly solutions for water pollution control and provides a valuable resource for future research and implementation.
2025, 10(4): 476-496.
doi: 10.1016/j.jobab.2025.01.001
Abstract:
The multifunctional utilization of biomass materials represents an effective strategy to address global resource shortages, mitigate environmental challenges, and support sustainable human development. However, the inherent insulating properties of most natural biomass materials significantly limit their applicability in advanced electronic technologies, including electromagnetic shielding, electrode capacitors, and triboelectric generators. Electroless plating (ELP), a versatile technique for metallization and functionalization, has attracted considerable attention over the past decade for its potential to endow biomass materials with tailored properties. This review provides a comprehensive analysis of ELP technology in the development of multidimensional functionalized biomass materials, emphasizing surface chemistry and functional applications. It outlines the underlying principles and recent technological advancements of ELP, as well as the properties and applications of metallized biomass materials. By achieving an optimal balance between functionality and ease of fabrication, the ELP demonstrates significant potential to expand the applications of biomass materials across various domains.
The multifunctional utilization of biomass materials represents an effective strategy to address global resource shortages, mitigate environmental challenges, and support sustainable human development. However, the inherent insulating properties of most natural biomass materials significantly limit their applicability in advanced electronic technologies, including electromagnetic shielding, electrode capacitors, and triboelectric generators. Electroless plating (ELP), a versatile technique for metallization and functionalization, has attracted considerable attention over the past decade for its potential to endow biomass materials with tailored properties. This review provides a comprehensive analysis of ELP technology in the development of multidimensional functionalized biomass materials, emphasizing surface chemistry and functional applications. It outlines the underlying principles and recent technological advancements of ELP, as well as the properties and applications of metallized biomass materials. By achieving an optimal balance between functionality and ease of fabrication, the ELP demonstrates significant potential to expand the applications of biomass materials across various domains.
2025, 10(4): 497-512.
doi: 10.1016/j.jobab.2025.09.001
Abstract:
Sulfonated lignin has potential applications in various fields, including wastewater treatment, the textile industry, and construction. Although the reaction chemistry of sulfonated lignin has been well studied, the method of drying this material after synthesis has not been evaluated. In this study, sulfoethylated kraft lignin (SEKL) was synthesized as a representative sulfonated lignin to investigate the impact of drying temperature on its structure and properties. For SEKL, freeze-drying at –55 ℃ resulted in the highest charge density, water-solubility, and more uniform chemical structures. The sulfonic acid groups underwent alkylation reaction after the sample was oven-dried at 55 and 80 ℃, which was accompanied by a reduction in solubility and charge density of the sample, as well as an increase in glass transition temperature. Furthermore, the sample after drying at higher temperatures of 105 and 130 ℃ not only exhibited the alkylation but also underwent hydrolysis of the sulfonic acid groups at the phenolic position of lignin. This change was accompanied by a further reduction in molecular weight, solubility, and charge density, as well as a decrease in the glass transition temperature. It was found that the alkylation and hydrolysis of SEKL occurred to varying degrees, and higher temperatures promoted hydrolysis. Based on the results of this work, drying temperature has a significant effect on the properties of the SEKL sample, implying that it must be taken into account when considering its application in different fields.
Sulfonated lignin has potential applications in various fields, including wastewater treatment, the textile industry, and construction. Although the reaction chemistry of sulfonated lignin has been well studied, the method of drying this material after synthesis has not been evaluated. In this study, sulfoethylated kraft lignin (SEKL) was synthesized as a representative sulfonated lignin to investigate the impact of drying temperature on its structure and properties. For SEKL, freeze-drying at –55 ℃ resulted in the highest charge density, water-solubility, and more uniform chemical structures. The sulfonic acid groups underwent alkylation reaction after the sample was oven-dried at 55 and 80 ℃, which was accompanied by a reduction in solubility and charge density of the sample, as well as an increase in glass transition temperature. Furthermore, the sample after drying at higher temperatures of 105 and 130 ℃ not only exhibited the alkylation but also underwent hydrolysis of the sulfonic acid groups at the phenolic position of lignin. This change was accompanied by a further reduction in molecular weight, solubility, and charge density, as well as a decrease in the glass transition temperature. It was found that the alkylation and hydrolysis of SEKL occurred to varying degrees, and higher temperatures promoted hydrolysis. Based on the results of this work, drying temperature has a significant effect on the properties of the SEKL sample, implying that it must be taken into account when considering its application in different fields.
2025, 10(4): 513-529.
doi: 10.1016/j.jobab.2025.09.003
Abstract:
Micro and nanofibers have the ability to imbue control over water transport properties and mechanical cohesion to granular materials. These key characteristics are proportional to the fiber size, if finely tuned, and can enable soils to more effectively host life. Typically, requirements include a high organic matter content, a rich microbiome, and especially physico-chemical properties conducive to water dynamics. Herein, we developed mechanochemical processes to fibrillate food-waste-based biomass (namely, peels) into a range of fiber solutions. Macrofibers and nanofibers were obtained via mild processing steps and were fully characterized, the relation between the morphology as well as physico-chemical properties of the fibers was thoroughly studied. Three sand types associated with deserts were evaluated for their potential benefits from the fiber amendments. The compressive response of the amended soils and, more importantly, their water holding, water permeability, and evaporation rate were thoroughly evaluated. The resistance of reinforced soil matrices to biodegradation and dry-wet cycling was also used to evaluate long-term performance. Finally, this study provides an outlook on nutrient retention for agricultural endeavors as a function of fiber amendment type and content.
Micro and nanofibers have the ability to imbue control over water transport properties and mechanical cohesion to granular materials. These key characteristics are proportional to the fiber size, if finely tuned, and can enable soils to more effectively host life. Typically, requirements include a high organic matter content, a rich microbiome, and especially physico-chemical properties conducive to water dynamics. Herein, we developed mechanochemical processes to fibrillate food-waste-based biomass (namely, peels) into a range of fiber solutions. Macrofibers and nanofibers were obtained via mild processing steps and were fully characterized, the relation between the morphology as well as physico-chemical properties of the fibers was thoroughly studied. Three sand types associated with deserts were evaluated for their potential benefits from the fiber amendments. The compressive response of the amended soils and, more importantly, their water holding, water permeability, and evaporation rate were thoroughly evaluated. The resistance of reinforced soil matrices to biodegradation and dry-wet cycling was also used to evaluate long-term performance. Finally, this study provides an outlook on nutrient retention for agricultural endeavors as a function of fiber amendment type and content.
2025, 10(4): 530-544.
doi: 10.1016/j.jobab.2025.09.005
Abstract:
The development of sustainable, eco-friendly polyesters from renewable resources is crucial for reducing dependence on petroleum-based plastics. However, despite advances in microbial production of bioplastics, significant challenges remain in achieving high conversion efficiency and scalability for industrial applications. This study is the first to report the synthesis of a 100% bio-based polyester using both 1,12-dodecanedioic acid (1,12-diacid) and 1,12-dodecanediol (1,12-diol) via a two-step microbial bioconversion from a single plant oil-derived alkane. An engineered Candida tropicalis strain produced 150 g/L of 1,12-diacid with a productivity of 1.53 g/(L·h) in a 5 L fed-batch system using a two-phase biotransformation strategy. Escherichia coli engineered to express carboxylic acid reductase, which reduces carboxylic acids to aldehydes, and its activation enzyme phosphopantetheinyl transferase, converted 1,12-diacid into 68 g/L 1,12-diol with a productivity of 1.42 g/(L·h) in a 5 L fed-batch system, representing high titer and productivity for microbial production of long-chain α,ω-diols. Both monomer production processes were successfully scaled up to a 50 L pilot fermenter, validating their potential for industrial implementation. A highly efficient downstream purification process was developed, achieving > 98% purity and recovery rates for both monomers. The bio-derived monomers enabled the synthesis of polyesters with molecular weight and thermal characteristics similar to petroleum-based monomers of the same chemical structure. This integrated approach establishes a robust and scalable microbial platform that converts renewable lipid feedstocks into fully bio-based polyesters, thereby demonstrating an environmentally sustainable and industrially viable route to circular bioeconomy-based polyester production.
The development of sustainable, eco-friendly polyesters from renewable resources is crucial for reducing dependence on petroleum-based plastics. However, despite advances in microbial production of bioplastics, significant challenges remain in achieving high conversion efficiency and scalability for industrial applications. This study is the first to report the synthesis of a 100% bio-based polyester using both 1,12-dodecanedioic acid (1,12-diacid) and 1,12-dodecanediol (1,12-diol) via a two-step microbial bioconversion from a single plant oil-derived alkane. An engineered Candida tropicalis strain produced 150 g/L of 1,12-diacid with a productivity of 1.53 g/(L·h) in a 5 L fed-batch system using a two-phase biotransformation strategy. Escherichia coli engineered to express carboxylic acid reductase, which reduces carboxylic acids to aldehydes, and its activation enzyme phosphopantetheinyl transferase, converted 1,12-diacid into 68 g/L 1,12-diol with a productivity of 1.42 g/(L·h) in a 5 L fed-batch system, representing high titer and productivity for microbial production of long-chain α,ω-diols. Both monomer production processes were successfully scaled up to a 50 L pilot fermenter, validating their potential for industrial implementation. A highly efficient downstream purification process was developed, achieving > 98% purity and recovery rates for both monomers. The bio-derived monomers enabled the synthesis of polyesters with molecular weight and thermal characteristics similar to petroleum-based monomers of the same chemical structure. This integrated approach establishes a robust and scalable microbial platform that converts renewable lipid feedstocks into fully bio-based polyesters, thereby demonstrating an environmentally sustainable and industrially viable route to circular bioeconomy-based polyester production.
2025, 10(4): 545-559.
doi: 10.1016/j.jobab.2025.08.004
Abstract:
In response to the growing demand for sustainable thermal management solutions, this study developed an eco-friendly flame-retardant aerogel through a green manufacturing process that incorporates bio-derived phosphorylated chitosan (PCS) into a sodium alginate (SA) matrix. The strategic incorporation of PCS, synthesized from renewable chitin resources, significantly enhanced the interfacial compatibility and thermal stability of the composite material while introducing a phosphorus-nitrogen synergistic flame-retardant mechanism. Systematic characterization revealed that the sodium alginate mixed with 30% that mass of phosphorylated chitosan (SA-30 PCS) exhibits exceptional fire safety performance, achieving a limiting oxygen index (LOI) of 33.7% and a V-0 rating in the vertical burning test (Underwriters Laboratories Standard 94), which indicates the highest level of flame resistance. Additionally, this formulation shows a 45% reduction in total heat release compared to pristine SA aerogels. The composite maintains low thermal conductivity (0.035 0 W/(m·K)), fulfilling dual requirements for high-temperature insulation and fire protection. A sustainable hydrophobic modification strategy employing methyltrichlorosilane vapor deposition further endowed the aerogel with moisture resistance. As a wholly biomass-derived system (SA/PCS), the aerogel eliminates persistent toxic residues associated with halogenated flame retardants, while its phosphorus components are covalently bonded in polymeric chains, significantly reducing environmental mobility compared to inorganic phosphates. The inherent biopolymer composition enables potential end-of-life management via enzymatic digestion (e.g., chitinase/alginate lyase), positioning it as an eco-design alternative for sustainable insulation.
In response to the growing demand for sustainable thermal management solutions, this study developed an eco-friendly flame-retardant aerogel through a green manufacturing process that incorporates bio-derived phosphorylated chitosan (PCS) into a sodium alginate (SA) matrix. The strategic incorporation of PCS, synthesized from renewable chitin resources, significantly enhanced the interfacial compatibility and thermal stability of the composite material while introducing a phosphorus-nitrogen synergistic flame-retardant mechanism. Systematic characterization revealed that the sodium alginate mixed with 30% that mass of phosphorylated chitosan (SA-30 PCS) exhibits exceptional fire safety performance, achieving a limiting oxygen index (LOI) of 33.7% and a V-0 rating in the vertical burning test (Underwriters Laboratories Standard 94), which indicates the highest level of flame resistance. Additionally, this formulation shows a 45% reduction in total heat release compared to pristine SA aerogels. The composite maintains low thermal conductivity (0.035 0 W/(m·K)), fulfilling dual requirements for high-temperature insulation and fire protection. A sustainable hydrophobic modification strategy employing methyltrichlorosilane vapor deposition further endowed the aerogel with moisture resistance. As a wholly biomass-derived system (SA/PCS), the aerogel eliminates persistent toxic residues associated with halogenated flame retardants, while its phosphorus components are covalently bonded in polymeric chains, significantly reducing environmental mobility compared to inorganic phosphates. The inherent biopolymer composition enables potential end-of-life management via enzymatic digestion (e.g., chitinase/alginate lyase), positioning it as an eco-design alternative for sustainable insulation.
2025, 10(4): 560-575.
doi: 10.1016/j.jobab.2025.09.004
Abstract:
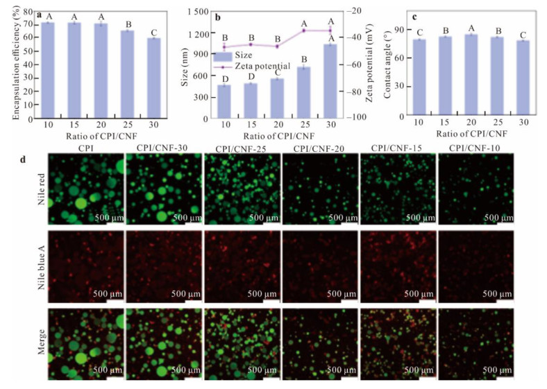
Capsaicin (CAP) faces limitations in its widespread application due to its low bioaccessibility. Pickering emulsions based on legume proteins are efficient for encapsulating bioactive compounds, but poor solubility and environmental sensitivity of proteins undermine emulsion stability. To tackle these challenges, this study developed a novel Pickering emulsion by using cellulose nanofibrils (CNFs) and chickpea protein isolate (CPI) for efficient CAP delivery. The combination of CPI and CNF at a ratio of 20꞉1 (w/w) exhibited the highest encapsulation efficiency (70.90% ± 1.66%) and sustained release properties during in vitro digestion, thereby enhancing CAP bioaccessibility from 39.40% ± 2.33% to 81.54% ± 1.95%. Notably, CNF also enhanced emulsion stability through enhanced hydrogen bonding, reduced droplet size (589.51 ± 47.08 nm), and increased hydrophobicity (contact angle: 85.83° ± 1.20°). Comprehensive characterization revealed that the incorporation of CNF significantly improved the colloidal properties of the emulsion, including its rheological behavior and thermal stability. Mechanistic investigations demonstrated that the enhanced encapsulation capability was attributed to the formation of stable hydrogen-bonding networks between CNF and CPI. Moreover, CAP is bound with CPI through synergistic hydrogen bonding and van der Waals interactions, with Arginine-179 identified as the key residue for binding (binding free energy: 10.46 kJ/mol). These findings offer valuable insights into the development of plant-based nanocarrier systems and highlight the potential of CNF-legume protein complexes in the delivery of bioactive compounds.
Capsaicin (CAP) faces limitations in its widespread application due to its low bioaccessibility. Pickering emulsions based on legume proteins are efficient for encapsulating bioactive compounds, but poor solubility and environmental sensitivity of proteins undermine emulsion stability. To tackle these challenges, this study developed a novel Pickering emulsion by using cellulose nanofibrils (CNFs) and chickpea protein isolate (CPI) for efficient CAP delivery. The combination of CPI and CNF at a ratio of 20꞉1 (w/w) exhibited the highest encapsulation efficiency (70.90% ± 1.66%) and sustained release properties during in vitro digestion, thereby enhancing CAP bioaccessibility from 39.40% ± 2.33% to 81.54% ± 1.95%. Notably, CNF also enhanced emulsion stability through enhanced hydrogen bonding, reduced droplet size (589.51 ± 47.08 nm), and increased hydrophobicity (contact angle: 85.83° ± 1.20°). Comprehensive characterization revealed that the incorporation of CNF significantly improved the colloidal properties of the emulsion, including its rheological behavior and thermal stability. Mechanistic investigations demonstrated that the enhanced encapsulation capability was attributed to the formation of stable hydrogen-bonding networks between CNF and CPI. Moreover, CAP is bound with CPI through synergistic hydrogen bonding and van der Waals interactions, with Arginine-179 identified as the key residue for binding (binding free energy: 10.46 kJ/mol). These findings offer valuable insights into the development of plant-based nanocarrier systems and highlight the potential of CNF-legume protein complexes in the delivery of bioactive compounds.
2025, 10(4): 576-588.
doi: 10.1016/j.jobab.2025.05.003
Abstract:
Lyocell is a type of regenerated cellulose fiber with an eco-friendly production process and desirable properties. However, it is susceptible to fibrillation, which often results in pilling and diminished color appearance after laundering. Conventional anti-fibrillation methods are plagued by drawbacks such as significant strength loss, low utilization rates, formaldehyde release, and yellowing. To overcome these challenges, we developed an innovative approach involving the treatment of lyocell fibers with a cationic modifier (CM), poly(diallyldimethylammonium chloride), followed by the application of anionic polyacrylic acid emulsions (AEs). The effects of AE concentration, curing temperature, and curing time on anti-fibrillation performance were systematically evaluated. Through scanning electron microscopy (SEM), zeta potential, X-ray photoelectron spectroscopy (XPS), and Fourier transform infrared (FT-IR) analyses, we demonstrated that the anionic latex was effectively adsorbed onto the CM-treated fiber surface via electrostatic interactions. Upon curing, a discontinuous film formed on the fiber surface, which hindered water penetration and enhanced lateral cohesion between microfibrils under wet conditions. As a result, the modified fabrics exhibited markedly improved anti-fibrillation performance without compromising mechanical properties or whiteness. Furthermore, the air permeability of wet fabrics increased by 46.4%, and dyeing properties and glossiness were markedly enhanced. The results also indicate that this treatment has good abrasion resistance and durability. This study introduces a sustainable strategy for achieving multifunctional performance and green dyeability in cellulose textiles, thereby expanding their potential applications.
Lyocell is a type of regenerated cellulose fiber with an eco-friendly production process and desirable properties. However, it is susceptible to fibrillation, which often results in pilling and diminished color appearance after laundering. Conventional anti-fibrillation methods are plagued by drawbacks such as significant strength loss, low utilization rates, formaldehyde release, and yellowing. To overcome these challenges, we developed an innovative approach involving the treatment of lyocell fibers with a cationic modifier (CM), poly(diallyldimethylammonium chloride), followed by the application of anionic polyacrylic acid emulsions (AEs). The effects of AE concentration, curing temperature, and curing time on anti-fibrillation performance were systematically evaluated. Through scanning electron microscopy (SEM), zeta potential, X-ray photoelectron spectroscopy (XPS), and Fourier transform infrared (FT-IR) analyses, we demonstrated that the anionic latex was effectively adsorbed onto the CM-treated fiber surface via electrostatic interactions. Upon curing, a discontinuous film formed on the fiber surface, which hindered water penetration and enhanced lateral cohesion between microfibrils under wet conditions. As a result, the modified fabrics exhibited markedly improved anti-fibrillation performance without compromising mechanical properties or whiteness. Furthermore, the air permeability of wet fabrics increased by 46.4%, and dyeing properties and glossiness were markedly enhanced. The results also indicate that this treatment has good abrasion resistance and durability. This study introduces a sustainable strategy for achieving multifunctional performance and green dyeability in cellulose textiles, thereby expanding their potential applications.
2025, 10(4): 589-600.
doi: 10.1016/j.jobab.2025.07.002
Abstract:
The development of yarn-free cellulose fibers from natural biomass provides a low-energy and environmentally conscious alternative for producing functional textiles. This study introduced a method for producing yarn-free cellulose fibers from the bast of Broussonetia papyrifera (paper mulberry), a fast-growing plant that does not require pesticides. The fibers were extracted using a mild alkaline treatment that preserved their alignment and allowed them to be knitted directly without traditional spinning. A coating of suberin, obtained from cork bark waste (Quercus variabilis), was applied using ethanol dispersion and fixed by heating at 110 ℃. The coating improved the fiber’s antibacterial performance, moisture response, and mechanical strength (tensile strength: 0.43 GPa; Young’s modulus: 6.4 GPa), while keeping the material flexible and washable. The suberin layer could be removed and reused through a recycling process involving ionic liquids, allowing over 95% recovery after multiple cycles. A life cycle assessment showed that this fiber system had a lower environmental impact compared to conventional synthetic textile fibers. Overall, this work provided a practical and recyclable approach to making functional textiles from natural plant materials.
The development of yarn-free cellulose fibers from natural biomass provides a low-energy and environmentally conscious alternative for producing functional textiles. This study introduced a method for producing yarn-free cellulose fibers from the bast of Broussonetia papyrifera (paper mulberry), a fast-growing plant that does not require pesticides. The fibers were extracted using a mild alkaline treatment that preserved their alignment and allowed them to be knitted directly without traditional spinning. A coating of suberin, obtained from cork bark waste (Quercus variabilis), was applied using ethanol dispersion and fixed by heating at 110 ℃. The coating improved the fiber’s antibacterial performance, moisture response, and mechanical strength (tensile strength: 0.43 GPa; Young’s modulus: 6.4 GPa), while keeping the material flexible and washable. The suberin layer could be removed and reused through a recycling process involving ionic liquids, allowing over 95% recovery after multiple cycles. A life cycle assessment showed that this fiber system had a lower environmental impact compared to conventional synthetic textile fibers. Overall, this work provided a practical and recyclable approach to making functional textiles from natural plant materials.
2025, 10(4): 601-615.
doi: 10.1016/j.jobab.2025.08.001
Abstract:
Ionogels, a newly emerging type of gel material, are considered the most attractive candidate for constructing the next-generation ionotronic devices in the Internet of Things era. However, building robust and sustainable ionogels toward high-performance ionotronic devices in broad scenarios remains a huge challenge. Herein, a mechanically robust cellulose ionogel (RCI) via the facile “catalyst-free” yet chemically cross-linked engineering of cellulose molecules was developed. More specifically, ionic liquid, a typical cellulose solvent, and an ion-conductive component of cellulose ionogel were employed to afford the proton and replace the conventional, additional chemical catalyst, which indeed triggers the chemical reactions between cellulose and glutaraldehyde molecules, and thus creates the chemical-bonded, robust cellulose network of RCI. The prepared RCI (0.4 g glutaraldehyde to 0.6 g cellulose) demonstrated surprisingly high strength of ~11 MPa with 1 000% improvement and toughness of 2.8 MJ/m3 with 700% increase compared to the original cellulose ionogel (CI), as well as acceptable conductivity of 29.1 ms/cm, surpassing most ionogel materials. Such RCI easily constructed versatile ionotronic devices with unexpected voltage-pressure sensitivity, wide-range loading, and linear and steady-state output for self-powered, body motion, human health, and Morse-code information communication applications. The catalyst-free engineering paves the way toward easy-to-prepare, robust, and promising ionogels in our sustainable society, beyond the cellulose material.
Ionogels, a newly emerging type of gel material, are considered the most attractive candidate for constructing the next-generation ionotronic devices in the Internet of Things era. However, building robust and sustainable ionogels toward high-performance ionotronic devices in broad scenarios remains a huge challenge. Herein, a mechanically robust cellulose ionogel (RCI) via the facile “catalyst-free” yet chemically cross-linked engineering of cellulose molecules was developed. More specifically, ionic liquid, a typical cellulose solvent, and an ion-conductive component of cellulose ionogel were employed to afford the proton and replace the conventional, additional chemical catalyst, which indeed triggers the chemical reactions between cellulose and glutaraldehyde molecules, and thus creates the chemical-bonded, robust cellulose network of RCI. The prepared RCI (0.4 g glutaraldehyde to 0.6 g cellulose) demonstrated surprisingly high strength of ~11 MPa with 1 000% improvement and toughness of 2.8 MJ/m3 with 700% increase compared to the original cellulose ionogel (CI), as well as acceptable conductivity of 29.1 ms/cm, surpassing most ionogel materials. Such RCI easily constructed versatile ionotronic devices with unexpected voltage-pressure sensitivity, wide-range loading, and linear and steady-state output for self-powered, body motion, human health, and Morse-code information communication applications. The catalyst-free engineering paves the way toward easy-to-prepare, robust, and promising ionogels in our sustainable society, beyond the cellulose material.
2025, 10(4): 616-630.
doi: 10.1016/j.jobab.2025.08.002
Abstract:
A notable challenge in zinc ion hybrid supercapacitor (ZiHSC) is the size discrepancy between the carbon cathode pores and the [Zn·(H2O)6]2+ (diameter of ~0.86 nm), which weakens ionic migration kinetics and reduces energy density. To address this, wood-derived porous carbon with a hierarchical pore structure was synthesized via combined chemical and physical activation. The thermal reduction reaction between H2O steam and the marginal carbon atoms in the pre-existing pores was revealed, successfully enlarging pore diameters from 0.54 nm to 0.71 nm and 1.13 nm. The optimized electrode exhibited a specific capacitance of 412.76 F/g at the scan rate of 5 mV/s in a three-electrode system, and a specific capacity of 269.54 mAh/g at 0.2 A/g current density, and a high energy density of 210.76 Wh/kg at the power density of 1 296 W/kg (based on active material). Furthermore, it exhibited accelerated ion diffusion kinetics within the ZiHSC device and excellent cycling stability (93.55% capacity retention after 20,000 cycles). In situ X-ray powder diffraction (XRD) and Raman spectra revealed that the enhanced charge storage mechanism was coupled with dynamic phase transitions of Zn4SO4(OH)6·5H2O crystallites on electrode surface and the adsorption of Zn2+/[Zn·(H2O)6]2+ into hierarchical pore channel during discharge. This study presents a novel approach for improving the structural and supercapacitive properties of activated carbon materials, demonstrating excellent potential for practical applications.
A notable challenge in zinc ion hybrid supercapacitor (ZiHSC) is the size discrepancy between the carbon cathode pores and the [Zn·(H2O)6]2+ (diameter of ~0.86 nm), which weakens ionic migration kinetics and reduces energy density. To address this, wood-derived porous carbon with a hierarchical pore structure was synthesized via combined chemical and physical activation. The thermal reduction reaction between H2O steam and the marginal carbon atoms in the pre-existing pores was revealed, successfully enlarging pore diameters from 0.54 nm to 0.71 nm and 1.13 nm. The optimized electrode exhibited a specific capacitance of 412.76 F/g at the scan rate of 5 mV/s in a three-electrode system, and a specific capacity of 269.54 mAh/g at 0.2 A/g current density, and a high energy density of 210.76 Wh/kg at the power density of 1 296 W/kg (based on active material). Furthermore, it exhibited accelerated ion diffusion kinetics within the ZiHSC device and excellent cycling stability (93.55% capacity retention after 20,000 cycles). In situ X-ray powder diffraction (XRD) and Raman spectra revealed that the enhanced charge storage mechanism was coupled with dynamic phase transitions of Zn4SO4(OH)6·5H2O crystallites on electrode surface and the adsorption of Zn2+/[Zn·(H2O)6]2+ into hierarchical pore channel during discharge. This study presents a novel approach for improving the structural and supercapacitive properties of activated carbon materials, demonstrating excellent potential for practical applications.
2025, 10(4): 631-647.
doi: 10.1016/j.jobab.2025.10.001
Abstract:
Lignin, a natural and renewable aromatic biopolymer, has gained attention in various biomedical applications due to its diverse structure, excellent biocompatibility, and antioxidant activity. However, the effects of lignin with tailored molecular weight on treating type 2 diabetes mellitus (T2DM) remain largely unexplored. In this study, a series of heterogeneous natural phenolic kraft lignin (KL) with tailored molecular weights, derived through an anti-sugar strategy, were prepared by continuous fractionation. The lignin fractions were categorized as F1, F2, and F3, corresponding to high, medium, and low molecular weights, respectively. Their therapeutic effects on T2DM were evaluated using a fractionated lignin culture cell model and intravenous injection into the tail vein of diabetic rats. The results demonstrated that lignin's protective effects in attenuating T2DM progression were molecular weight-dependent. Specifically, F3 reduced fasting blood glucose, reversed insulin resistance, and improved insulin sensitivity by mitigating oxidative stress and inflammatory responses. Mechanistic investigations revealed that F3 positively regulated glucose and lipid metabolism, inhibited hepatic gluconeogenesis, and enhanced hepatic glycogen synthesis by activating the insulin receptor substrate 1/phosphoinositide 3-kinase/protein kinase B (IRS1/PI3K/AKT) signaling pathway. Results revealed that lignin exerts its therapeutic effects on T2DM in a molecular weight-dependent manner, with IRS1/PI3K/AKT signaling as a potential underlying mechanism. This highlights lignin with a defined molecular weight as a promising candidate for T2DM treatment.
Lignin, a natural and renewable aromatic biopolymer, has gained attention in various biomedical applications due to its diverse structure, excellent biocompatibility, and antioxidant activity. However, the effects of lignin with tailored molecular weight on treating type 2 diabetes mellitus (T2DM) remain largely unexplored. In this study, a series of heterogeneous natural phenolic kraft lignin (KL) with tailored molecular weights, derived through an anti-sugar strategy, were prepared by continuous fractionation. The lignin fractions were categorized as F1, F2, and F3, corresponding to high, medium, and low molecular weights, respectively. Their therapeutic effects on T2DM were evaluated using a fractionated lignin culture cell model and intravenous injection into the tail vein of diabetic rats. The results demonstrated that lignin's protective effects in attenuating T2DM progression were molecular weight-dependent. Specifically, F3 reduced fasting blood glucose, reversed insulin resistance, and improved insulin sensitivity by mitigating oxidative stress and inflammatory responses. Mechanistic investigations revealed that F3 positively regulated glucose and lipid metabolism, inhibited hepatic gluconeogenesis, and enhanced hepatic glycogen synthesis by activating the insulin receptor substrate 1/phosphoinositide 3-kinase/protein kinase B (IRS1/PI3K/AKT) signaling pathway. Results revealed that lignin exerts its therapeutic effects on T2DM in a molecular weight-dependent manner, with IRS1/PI3K/AKT signaling as a potential underlying mechanism. This highlights lignin with a defined molecular weight as a promising candidate for T2DM treatment.
2025, 10(4): 648-659.
doi: 10.1016/j.jobab.2025.07.005
Abstract:
In the present study, we innovatively construct a porous sponge-like solid-solid phase change fiber (SSPCF) based on one-pot coaxial wet spinning process. For the core-sheath SSPCF, cellulose serves as the sheath precursor, while an isocyanate modified polyethylene glycol (PEG), namely polyurethane-based hexamethylene diisocyanate (PUH), acts as the core solid-solid phase change material (SSPCM). Upon the non-solvent induced phase separation (NIPS) during the wet spinning, the unique SSPCF with thin and dense sheath yet thick and porous sponge-like core were successfully fabricated, and they exhibited excellent slow heat release, high-temperature thermal protection. It is hypothesized that the porous structure within the fiber core primarily accounts for the superior temperature control heat release behavior and thermal insulation capability. Additionally, the prepared SSPCFs demonstrate high phase change enthalpy (105.26 J/g), high strength (10.38 MPa), excellent leak-proof and cyclic stability. Compared to solid-liquid phase change fibers (enthalpy: 110.7 J/g) and commercial polyethylene terephthalate (PET) fibers, the thermal response time (900 s) of the SSPCFs is extended by 300 s and 755 s, while their heat release time (450 s) is increased by 127 and 347 s, respectively. This research provides inspiration for the development of high-temperature insulation and slow heat release functional fibers and fabrics.
In the present study, we innovatively construct a porous sponge-like solid-solid phase change fiber (SSPCF) based on one-pot coaxial wet spinning process. For the core-sheath SSPCF, cellulose serves as the sheath precursor, while an isocyanate modified polyethylene glycol (PEG), namely polyurethane-based hexamethylene diisocyanate (PUH), acts as the core solid-solid phase change material (SSPCM). Upon the non-solvent induced phase separation (NIPS) during the wet spinning, the unique SSPCF with thin and dense sheath yet thick and porous sponge-like core were successfully fabricated, and they exhibited excellent slow heat release, high-temperature thermal protection. It is hypothesized that the porous structure within the fiber core primarily accounts for the superior temperature control heat release behavior and thermal insulation capability. Additionally, the prepared SSPCFs demonstrate high phase change enthalpy (105.26 J/g), high strength (10.38 MPa), excellent leak-proof and cyclic stability. Compared to solid-liquid phase change fibers (enthalpy: 110.7 J/g) and commercial polyethylene terephthalate (PET) fibers, the thermal response time (900 s) of the SSPCFs is extended by 300 s and 755 s, while their heat release time (450 s) is increased by 127 and 347 s, respectively. This research provides inspiration for the development of high-temperature insulation and slow heat release functional fibers and fabrics.
2025, 10(4): 660-675.
doi: 10.1016/j.jobab.2025.09.002
Abstract:
The fluctuations of storage temperature and humidity detrimentally affect the bamboo quality and longevity, making it crucial to investigate. Herein, we explored the physical and mechanical properties of moso bamboo (Phyllostachys edulis) subjected to 100-day moist heat cycling aging (MHCA-1: transitioning from low-temperature/high-humidity to high-temperature/low-humidity; MHCA-2: transitioning from low-temperature/low-humidity to high-temperature/high-humidity; CHT: 25 ℃-constant temperature and 60% relative humidity) alongside a control group. Employing a multiscale characterization and Random Forest (RF) modeling, we evaluated the impacts of temperature and humidity fluctuations on the bamboo quality, and the influence mechanism of storage conditions on its physical and mechanical properties were elucidated. Results indicated that elevated temperature and humidity led to remarkable fluctuation in bamboo moisture (from −20.36% to 32.99%), weight gain (from −32.69% to 6.19%), and dimensional expansion (from −5.37% to 2.38%). Conversely, high-temperature and low-humidity drying conditions resulted in moisture loss and dimensional shrinkage. Total color difference (TCD) of bamboo cortex followed the order: MHCA-2 (7.46) < CHT (12.24) < MHCA-1 (20.10) < control (22.63). The TCD of bamboo pith positively was related with storage temperature. Periodic moist heat aging induced the permanent deformation in bamboo, reducing its elastic modulus by 30.05%–43.79%. Under moist heat aging conditions, the characteristic hemicellulose functional groups, including hydroxyl (−OH), carbonyl (C = O), ether (C–O–C), and aromatic C = C moieties exhibited remarkable structural modifications, i.e., peak weakening, shifting, or morphological alterations in Fourier transform infrared (FT-IR) spectra. Additionally, these conditions elevated the thermal decomposition onset temperature of cellulose while decreasing its peak intensity. Overall, the RF modeling approach demonstrated a high accuracy in predicting bamboo behavior under varying moisture-heat conditions. It improved bamboo storage and recycling by supporting sorting and grading with reliable long-term data.
The fluctuations of storage temperature and humidity detrimentally affect the bamboo quality and longevity, making it crucial to investigate. Herein, we explored the physical and mechanical properties of moso bamboo (Phyllostachys edulis) subjected to 100-day moist heat cycling aging (MHCA-1: transitioning from low-temperature/high-humidity to high-temperature/low-humidity; MHCA-2: transitioning from low-temperature/low-humidity to high-temperature/high-humidity; CHT: 25 ℃-constant temperature and 60% relative humidity) alongside a control group. Employing a multiscale characterization and Random Forest (RF) modeling, we evaluated the impacts of temperature and humidity fluctuations on the bamboo quality, and the influence mechanism of storage conditions on its physical and mechanical properties were elucidated. Results indicated that elevated temperature and humidity led to remarkable fluctuation in bamboo moisture (from −20.36% to 32.99%), weight gain (from −32.69% to 6.19%), and dimensional expansion (from −5.37% to 2.38%). Conversely, high-temperature and low-humidity drying conditions resulted in moisture loss and dimensional shrinkage. Total color difference (TCD) of bamboo cortex followed the order: MHCA-2 (7.46) < CHT (12.24) < MHCA-1 (20.10) < control (22.63). The TCD of bamboo pith positively was related with storage temperature. Periodic moist heat aging induced the permanent deformation in bamboo, reducing its elastic modulus by 30.05%–43.79%. Under moist heat aging conditions, the characteristic hemicellulose functional groups, including hydroxyl (−OH), carbonyl (C = O), ether (C–O–C), and aromatic C = C moieties exhibited remarkable structural modifications, i.e., peak weakening, shifting, or morphological alterations in Fourier transform infrared (FT-IR) spectra. Additionally, these conditions elevated the thermal decomposition onset temperature of cellulose while decreasing its peak intensity. Overall, the RF modeling approach demonstrated a high accuracy in predicting bamboo behavior under varying moisture-heat conditions. It improved bamboo storage and recycling by supporting sorting and grading with reliable long-term data.


